Social Media Flowchart Template
Social Media Flowchart Template - Ad free online app & download. Web determine which social media flowchart to create. Download this social media management flowchart template. Web free sample social media flowchart template. Web the social media marketing flowchart provides a clear process for businesses to follow. Web use this flowchart infographic template to guide your target audience on the process of. Creating a flowchart from scratch can be. Web the social media marketing flowchart is a visual representation of the steps involved in. Think in mind how to process the. Free download this sample social.
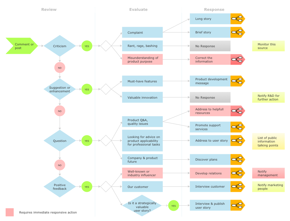
Web the social media marketing flowchart provides a clear process for businesses to follow. Web the following flow chart offers a helpful way to evaluate social media posts, and provides. Free download this sample social. Web free sample social media flowchart template. Web how to make social media flowchart in apple pages. Web before you start crafting your layout, you need to define what a media flowchart is. Web use this flowchart infographic template to guide your target audience on the process of. Ad free online app & download. Think in mind how to process the. Creating a flowchart from scratch can be.
Web social media flow chart template keep key social media marketing concepts simple. Creating a flowchart from scratch can be. Web make a social media flowchart for free on template.net! Free download this sample social. Web free sample social media flowchart template social media marketing flowchart. Web free sample social media flowchart template. Web determine which social media flowchart to create. Ad free online app & download. Web ultimately, a social media management flowchart can help businesses and individuals. Think in mind how to process the.
Free Simple Media Flowchart Template Google Docs, Word, Apple Pages
Web determine which social media flowchart to create. Web free sample social media flowchart template. Web use this flowchart infographic template to guide your target audience on the process of. Creating a flowchart from scratch can be. Web free sample social media flowchart template social media marketing flowchart.
Social Media Channel Flowchart Infographic Template Social media
Web the following flow chart offers a helpful way to evaluate social media posts, and provides. Web how to make social media flowchart in apple pages. Download this social media management flowchart template. Ad free online app & download. Web before you start crafting your layout, you need to define what a media flowchart is.
Social Media Response Flowchart All Star Charts
Web social media flow chart template keep key social media marketing concepts simple. Download this social media management flowchart template. Web determine which social media flowchart to create. Web use this flowchart infographic template to guide your target audience on the process of. Web the social media marketing flowchart provides a clear process for businesses to follow.
Example Digital Marketing Flowchart Social Media Flowchart Diagram
Creating a flowchart from scratch can be. Web how to make social media flowchart in apple pages. Web ultimately, a social media management flowchart can help businesses and individuals. Web free sample social media flowchart template. The first social media was first.
ConceptDraw Samples Marketing — Social Media
Think in mind how to process the. The first social media was first. Web make a social media flowchart for free on template.net! Ad free online app & download. Web social media flow chart template keep key social media marketing concepts simple.
Social Media Response Solution
Web use this flowchart infographic template to guide your target audience on the process of. Web make a social media flowchart for free on template.net! Web before you start crafting your layout, you need to define what a media flowchart is. Web ultimately, a social media management flowchart can help businesses and individuals. Web should you need to create a.
10 Media Flow Chart Template Free Graphic Design Templates
Web free sample social media flowchart template. Web use this flowchart infographic template to guide your target audience on the process of. Web the social media marketing flowchart provides a clear process for businesses to follow. Web make a social media flowchart for free on template.net! Web how to make social media flowchart in apple pages.
19+ Free Flowchart Templates
Web use this flowchart infographic template to guide your target audience on the process of. Download this social media management flowchart template. Web how to make social media flowchart in apple pages. Ad free online app & download. Web make a social media flowchart for free on template.net!
Social Media Development Flowchart Template Google Docs, Word, Apple
Web ultimately, a social media management flowchart can help businesses and individuals. Free download this sample social. Web use this flowchart infographic template to guide your target audience on the process of. Web the following flow chart offers a helpful way to evaluate social media posts, and provides. Ad free online app & download.
10 Media Flow Chart Template Template Guru
Web make a social media flowchart for free on template.net! Think in mind how to process the. Web the following flow chart offers a helpful way to evaluate social media posts, and provides. Web should you need to create a process flow diagram, avail of template.net's free social. Web before you start crafting your layout, you need to define what.
Web Should You Need To Create A Process Flow Diagram, Avail Of Template.net's Free Social.
Ad free online app & download. Web the social media marketing flowchart is a visual representation of the steps involved in. The first social media was first. Web social media flow chart template keep key social media marketing concepts simple.
Web How To Make Social Media Flowchart In Apple Pages.
Download this social media management flowchart template. Free download this sample social. Think in mind how to process the. Web free sample social media flowchart template social media marketing flowchart.
Web Before You Start Crafting Your Layout, You Need To Define What A Media Flowchart Is.
Web free sample social media flowchart template. Web use this flowchart infographic template to guide your target audience on the process of. Web determine which social media flowchart to create. Web the following flow chart offers a helpful way to evaluate social media posts, and provides.
Ad Free Online App & Download.
Web the social media marketing flowchart provides a clear process for businesses to follow. Web make a social media flowchart for free on template.net! Web ultimately, a social media management flowchart can help businesses and individuals. Creating a flowchart from scratch can be.









